IA3432
输入电压范围:4.0~30V
输出电流:2A
反馈电压:100mV
开关频率:1.0MHz
OVP保护电压:-
模式:Buck
封装:SOT23-6
输入电压范围:4.0~30V
输出电流:2A
反馈电压:100mV
开关频率:1.0MHz
OVP保护电压:-
模式:Buck
封装:SOT23-6
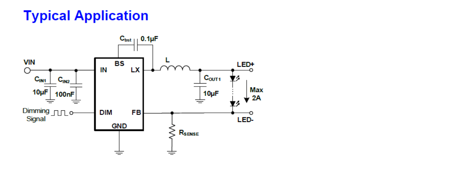
1MHz, 30V, 2.0A High Efficiency Synchronous Step-Down Converter for Dimmable LED Driver
• Wide Input Range: 4V to 30V
• 130mΩ/70mΩ Low RDS(ON) Internal FETs
• Up to 2.0A Output Current Capability
• Fixed 1MHz Switching Frequency
• Maximum Duty Cycle Up to 99%
• Down to 0.5% LED Rated Current
• Ultra-low and Accurate FB Voltage: 100±3mV
• Peak Current Mode with Internal Compensation
• Over Current Protection with Hiccup Mode
• LED Fault Protection Features:
-LED open load protection
-LED+ short to GND protection
-LED+ and LED- short circuitry protection
-Sense resistor open load protection
-Sense resistor short to GND protection
• Thermal Shutdown
• Stable with Low ESR Ceramic Output Capacitors
• Available in SOT23-6 Package

