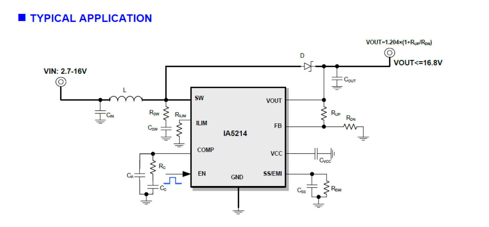
IA5214
输入电压范围:2.7~16V
输出电流:ADJ~14A
输出电压:ADJ~16.8V
反馈电压:1.204V
开关频率:360KHz
模式:Boost(Asyn)
封装:ESOP8、 DFN10(3*3)
输入电压范围:2.7~16V
输出电流:ADJ~14A
输出电压:ADJ~16.8V
反馈电压:1.204V
开关频率:360KHz
模式:Boost(Asyn)
封装:ESOP8、 DFN10(3*3)
16.8V Output, 14A Current Limit, High Efficiency Asynchronous Boost Regulator
• Input voltage range: 2.7V to 16V
• Output voltage range: up to 16.8V
• Internal Fixed PWM frequency: 360kHz
• Programmable switch peak current limit: up to 14A
• High Efficiency
• 1.0μA current consumption during shutdown
• Two modes with different tr/tf for EMI solution
• Programmable soft start
• Output overvoltage protection (at 18V), thermal shutdown protection
• Pb-free Packages,ESOP8, DFN10L

